资源
搜索
热搜:
zip
rar
考试
文档
资源
登录
注册
首页
文库
合集下载
题库中心
帮助中心
会员VIP
我的资源
首页
安全管理合集
安全管理合集
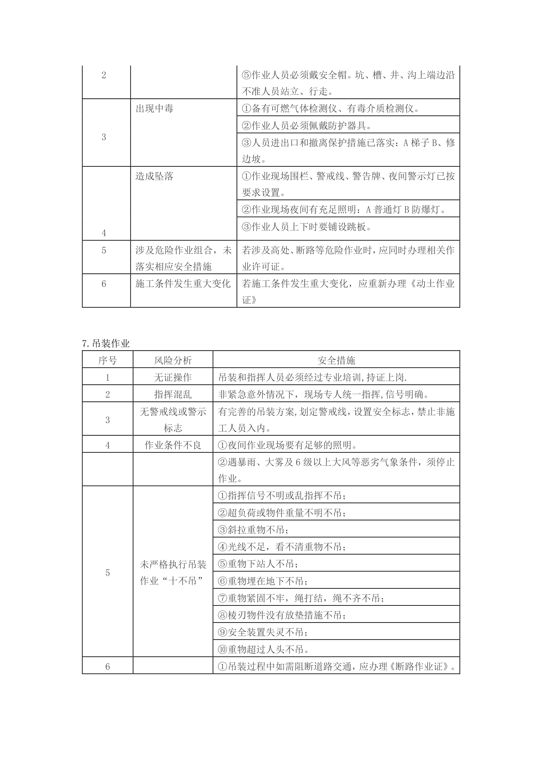
八大特殊作业安全培训资料
八大特殊作业安全培训资料
admin
人气:
47
作品ID:
ZP155
更新:
2024-12-28
下载:
16 次
大小:
563.00MB
收藏
分享
纠错
原价:
¥
128.00
附件价格
会员专享
推荐
普通会员
免费下载
强烈推荐
超级会员
免费下载
下载附件
30天内免费重复下载
开通会员
享受多重尊贵特权
admin
46
位粉丝
568
原创作品
关注
热门佳作
2025安全生产典型事故案例视频员工教育培训教程警示宣传片案例
2025年安全生产月活动策划方案宣传视频知识竞赛培训课件PPT素材
10000份安全操作规程资料汇编
安全生产警示教育视频
版权说明
会员在本站下载的素材,只拥有素材的使用权,著作权归原作者及我网所有 未经合法授权,会员不得以任何形式发布、传播、复制、转售该素材。 如若您的权益被侵害请联系网站客服。
安全管理合集ID:ZP155
作品简介
相关推荐
施工安全生产技术资料
2025班组安全管理文件汇编
汇编特种设备安全管理手册379页
中小学校创建平安校园工作安全管理消防应急预案安全工作计划总结
【合集】100张安全检查表,直接打印使用(2025版)
【合集】1000份各行业各岗位安全责任制清单文件整理汇总
【合集】《重点场所消防安全检查要点清单》
安全资料包安全管理制度岗位职责监察绩效班组安全检查资料包合集
发表评论
顺带评个分
提交
返回顶部
问题、需求、建议
扫码添加微信客服